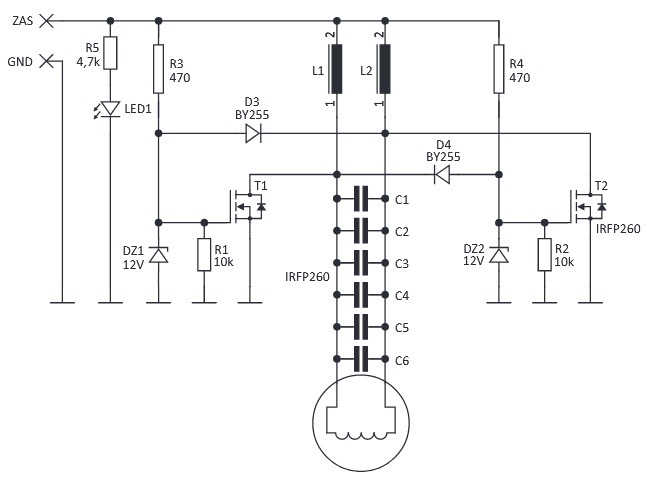
Induction Heater
In this video, I'm going to show you how to make a simple induction
heater using an irfz 44n infrared Radiation Emitting Diode (IRED)
and an 8 mosfet power transistor.
This heater is perfect for use as a heating pad, to warm your feet
before bed, or as a supplemental heating system in a cold room. If
you're looking for a simple, affordable induction heater that you can
install yourself, then this video is for you!
Are you looking for a simple induction heater that you can use to
heat up your home or office? Then you've come to the right place! In
this video, we'll show you how to make a 1 4kW , 8 mosfet , irfz 44n induction heater.
This induction heater is a great option for those who want a simple,
easy-to-use induction heater. We'll walk you through the entire
process of making this heater, from buying the parts to installing it.
After watching this video, you'll be able to make your own induction heater and use it to heat up your home or office!
Tags
electronic projects

